ISL700D_SRE可編程模擬量輸出CMOS光電傳感器
+ 查看更多
★★★★★
分享到:
咨詢電話:0592-6773016
ISL700D_SRE 是一款高度集成的 CMOS 光電傳感器 IC,廣泛應用于高速、可編程的漫反射檢測等應用。芯片集成了 LED/激光發射驅動器、帶采樣保持(S/H)的跨阻/模擬鏈路,以及帶 CRC 保護的配置寄存器。
產品特點
- ISL700D_SRE 是一款高度集成的 CMOS 光電傳感器 IC,廣泛應用于高速、可編程的漫反射檢測等應用。芯片集成了 LED/激光發射驅動器、帶采樣保持(S/H)的跨阻/模擬鏈路,以及帶 CRC 保護的配置寄存器。
- ISL700D_SRE 在 SH_OUT 引腳輸出同反射信號成正比的模擬電壓,用高性能的微控制器可實現大范圍的動態范圍調整、抗干擾算法、門限設定、示教(Teach-in)等功能,用于實現高性能,小體積的智能傳感器。
- ISL700D_SRE采用通過 AEC-Q100 認證的代工廠工藝制造,具備長期穩定性與高可靠性。
- ISL700D_SRE可使用外部時鐘調節發射頻率、脈寬與占空比;也可通過頻率編程或傳感器間同步使多個傳感器并排工作。可編程參數包括 LED 驅動電壓、多級增益、內部時鐘選擇與模式設置。芯片集成短路保護、上電延時以及錯誤狀態報告(STS)。
主要性能
- 面向微控制器 ADC 的模擬輸出;SW_OUT 輸出與 PLS(發射)同步、同相的脈沖信號。
- 可編程 LED 驅動電壓(0–255 數值,對應 0–5 V 寬驅動范圍)。
- 可編程I-V轉換,最小:100K 最大: 50M,提供超大動態范圍。
- 外部時鐘選項(ext_slvclk、ext_clk_hf)用于調節發射頻率、脈寬(Tw)和周期(Tp)。
- 快速響應:< 20 μs(與應用相關)。
- 環境光/干擾抑制流程:通過 CLOSE_PLS(關閉發射)探測外界光;支持 SW_OUT 相位校驗。
- CRC 保護的配置寄存器,STS 引腳指示寄存器完整性。
- 工作溫度:–40 °C ~ +85 °C;具備較高的 ESD 抗擾度(HMB 人體-金屬模型)
- 對應數字量輸出的芯片為ISL700B
典型應用
適用于可編程智能光電傳感器,如:
- 具備示教或 IO-Link 的可編程漫反射傳感器
- 可編程透明體檢測
- 小物體計數/跌落檢測傳感器
- 標簽/標記檢測
- 高速對比度傳感器
- 高性能光纖放大器頭
- 液位檢測(反射式)
參數 | 測試調節 | Min | Typ | Max | 單位 |
工作電壓 (VDD) | 3.3 | 5.0 | 5.5 | V | |
工作電流 | VDD = 5?V | 5 | 7 | mA | |
ESD保護 | 2 | kV | |||
工作溫度范圍 | -40 | 85 | °C | ||
光靈敏范圍(光波長) | 380 | 1100 | nm | ||
最高靈敏度的光波長 | 680 | nm |



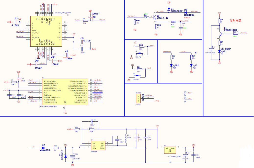
ISL700D_SRE參考電路,建議使用32位高速微處理器
可并排工作的按鍵示教的紅外漫反射光電傳感器
target(cm) | ON(cm) | OFF(cm) | Hysteresis % |
10 | 10.7 | 11.5 | 7.48% |
15 | 16 | 17.5 | 9.38% |
20 | 22 | 24.7 | 12.27% |
30 | 31 | 35 | 12.90% |
40 | 41 | 46 | 12.20% |
50 | 50.5 | 56.6 | 12.08% |
60 | 64 | 72 | 12.50% |
70 | 75 | 85 | 13.33% |
80 | 85 | 96 | 12.94% |
100 | 101 | 114.8 | 13.66% |

多個傳感器可并排工作(采用不同工作頻率或采用同步線)



